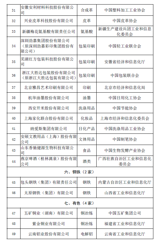
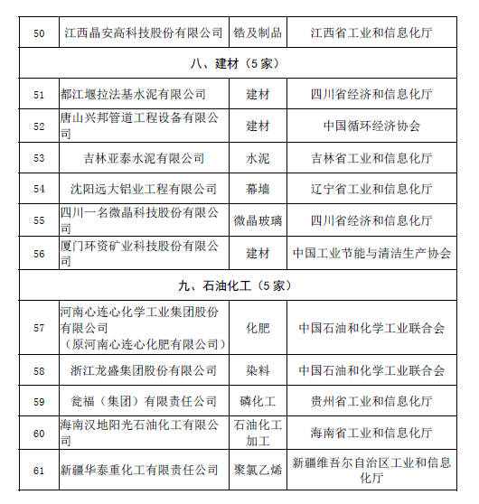
为贯彻落实国务院有关要求,2014年,工业和信息化部印发了《工业和信息化部关于组织开展工业产品生态设计示范企业创建工作的通知》(工信部节函〔2014〕308号),先后确定了两批共99家绿色(生态)设计试点企业。2018年以来,工业和信息化部对完成试点工作的企业陆续进行了验收,共有61家试点企业通过验收。现将拟确定为工业产品绿色设计示范企业(第一批)的名单予以公示。如有异议,请在公示期间内与工业和信息化部节能与综合利用司联系,并提交相关证明材料。
公示时间:2019年10月11日-2019年11月9日
联系单位:工业和信息化部节能与综合利用司
联系电话:010-68205340
电子邮件: hbc@miit.gov.cn




2011-2025 @Copyright 九游登陆入口 地址:济南市解放路134号
邮编:250010 邮箱:sddqybxh@163.com ICP备案号:鲁ICP备2021030682号-1
电话:0531-85065753 传真:0531-85065753
网站地图 网站隐私安全说明 网站版权声明