政策法规

当前位置: 首页>>政策法规 > 正文

九游online(中国)省人民政府关于印发九游online(中国)省新能源产业发展规划(2018-2028年)的通知
来源:本站 发布日期:2018-09-25 16:00:00 浏览次数:

九游online(中国)省人民政府
关于印发九游online(中国)省新能源产业
发展规划(2018-2028年)的通知 

鲁政字〔2018〕204号 

各市人民政府,各县(市、区)人民政府,省政府各部门、各直属机构:

  现将《九游online(中国)省新能源产业发展规划(2018-2028年)》印发给你们,请认真组织实施。 

九游online(中国)省人民政府
2018年9月17日
(此件公开发布)

九游online(中国)省新能源产业发展规划
(2018-2028年) 

  新能源是全球具有战略性和先导性的新兴产业,代表着未来技术变革和能源发展的方向,是调整优化产业结构、培育发展新动能的重要领域,是解决能源资源短缺、加强生态环境保护的重要途径。大力发展新能源产业,对提升我省产业核心竞争力,抢占未来经济和科技发展制高点,加快推进新旧动能转换以及调整优化能源结构都具有重要的战略意义。

  为全面贯彻党的十九大精神和习近平总书记绿色低碳发展理念,认真落实省委、省政府关于加快新旧动能转换的重大决策部署,科学推进全省新能源产业快速发展,有效激发能源领域“新动能”,根据《九游online(中国)新旧动能转换综合试验区建设总体方案》《九游online(中国)省新旧动能转换重大工程实施规划》《能源生产和消费革命战略(2016-2030)》等,制定《九游online(中国)省新能源产业发展规划(2018-2028年)》(以下简称《规划》)。《规划》内容包括发展基础、发展形势、发展思路原则目标、重点任务和保障措施5个部分,涵盖新能源汽车、核电、智能电网及储能、热泵、太阳能、风能、生物质能、氢能、可燃冰、海洋能等领域。

  《规划》基准年为2017年。

  一、发展基础

  (一)发展现状。

  1.新能源装备。我省新能源装备产业起步较早,产业体系比较完备,综合实力不断提升,发展势头良好。2017年,全省新能源产业增加值达到1100亿元左右。太阳能光热产业稳居全国首位,形成了济南、德州、东营等各具特色的太阳能产业集聚区。依托国家级核电产业技术创新平台、海阳核电项目建设,烟台已初步建立了集研发、制造、推广应用于一体的核电产业体系,拥有莱山、海阳两个省级核电工业园区和30多家核电装备制造及配套企业,占全省核电装备产值90%的市场份额。地热能及空气能装备制造业快速发展,省内具有一定规模的地源热泵、空气源热泵生产企业100余家,热泵系统集成企业300余家,具有良好的产业、技术支撑。智能电网产业发展基础较好,全省中小型变压器产量居全国首位,拥有一批国内先进企业,初步形成了以输变电设备、配电自动化装置和电网“互联网+”等为特色的智能电网产业格局。新能源汽车生产规模稳步增长,2017年,全省共生产新能源汽车14.05万辆,占全国的18%左右,成为新能源汽车生产大省。

  2.新能源应用。近年来,围绕改善大气环境质量、减少煤炭等化石能源消耗、调整优化能源结构,我省加快推进新能源开发利用,推广应用规模和范围不断扩大,成为全省能源行业发展的突出亮点。截至2017年年底,全省全口径新能源开发利用量占能源消费总量的比重达4.3%。新能源发电呈现跨越式发展,发电装机容量达2437万千瓦,占全省电力总装机的19.4%。其中,风电、光伏发电装机容量均突破千万千瓦级,分别达到1061万千瓦、1052万千瓦;生物质发电装机容量居全国首位,达到216万千瓦;海阳核电一期工程、荣成石岛湾高温气冷堆示范工程建设有序推进。新能源其他领域综合利用也实现新突破,太阳能光热产品集热面积保有量约1.2亿平方米,占全国的30%左右;地热供暖面积4000万平方米,浅层地热能利用居全国首位;生物质固体成型燃料年利用量约50万吨;车用乙醇汽油年试点推广量约120万吨。新能源汽车推广快速增长,累计保有量14.6万辆,充电基础设施保有量2.2万个,均居全国前列。

  3.新能源技术。顺应全球能源技术革命发展趋势,我省在核能、智能电网等重点领域技术实现突破,氢能源、海洋能等前瞻性技术稳步推进,国家企业技术中心、行业创新中心等一批重大创新平台逐步建成,新能源领域的科技创新支撑能力显著增强。截至2017年年底,我省新能源领域共拥有国家工程实验室1个、国家工程技术研究中心1个、国家工程研究中心1个、国家企业技术中心22个、省级工程实验室31个、省级重点实验室5个、省级工程技术研究中心28个、省级工程研究中心7个。核电防火保护产品“电缆及电缆桥架防火包覆装置”与“非能动实体防火保护结构”填补国内技术空白。核电岛内电缆生产获得许可,打破国外该技术垄断。烟台“国家级核电产业技术创新平台”是国内唯一集核电技术研发与产业化于一体的国家级创新平台。可燃冰勘察开采技术、装备实现历史性突破,自主设计制造全球最先进的超水深、双钻塔半潜式可燃冰钻井平台,安装工艺、焊接工艺世界领先;在水合物微观测试技术、仿真模拟实验研究等方面居全国前列,为我国首次可燃冰成功试采提供了强有力的理论和技术支撑。深海钻探隔水管打破了国外供应商对深海钻采核心部件的垄断。电动汽车充电群管群控、微网控制与电网互动技术等达到国际领先水平。

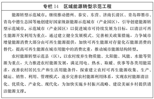
  4.新模式、新业态。新能源产业和互联网、先进信息技术加速融合,新能源领域新模式、新业态不断涌现。“光伏+渔业”“光伏+生态农业”“光伏+采煤塌陷地治理”等呈现规模化发展态势。全国首创的“光伏+生态农业”综合利用发展模式已在全国复制推广,全球首条高速光伏路面示范项目在济南建成,实现交通运输行业与新能源产业的深度融合。新能源汽车共享业务开始布局,推动传统租赁模式向智能化、绿色化、信息化转变。以智慧车联网为核心,以充电服务、汽车服务和综合能源服务为重点,打造了“互联网+智慧出行”生态体系、“互联网+充电桩+新能源汽车”新模式,实现了新能源汽车、充电桩的全程监控、大数据分析和运营。建成覆盖全省的光纤主干网,220千伏及以下变电站全部实现无人值班,初步形成了“互联网+电网”发展格局。青岛中德生态园等5个项目纳入国家新能源微电网示范,探索电力能源服务的新型商业运营模式和新业态,推动更加具有活力的电力市场化创新发展。

  (二)呈现特点。近年来我省新能源应用和产业取得了长足发展,但仍存在一些亟待解决的问题,主要呈现以下特点:

  一是产业发展起步早,但规模总量偏小。我省新能源发展起步较早,太阳能光热产业率先在全国形成规模,曾占据半壁江山,但竞争优势逐步减弱;生物质能、热泵等最先实现产业化,但行业地位低、影响力弱;新能源汽车发展较早,但创新能力不强,产业规模不大,乘用车自主品牌缺失。1986年,威海荣成建成了全国第一个风电场,2006年,菏泽单县建成全国第一个农林生物质发电项目。目前,由于缺乏可供规模化开发的水电,核电项目也尚在建设,全省全口径新能源开发利用占能源消费总量比重仅为5.5%,低于全国8.7个百分点;新能源产业增加值仅占全省GDP的1.5%,远低于江苏、浙江等先进省份的发展水平。

  二是新能源应用发展快,但对产业带动作用弱。我省新能源开发应用快速推进,“十二五”以来,风电、光伏发电、生物质发电装机容量年均分别增长33.8%、146.5%、31.9%。生物质发电装机容量、太阳能光热产品集热面积保有量、地热能供暖(制冷)面积一直保持全国领先地位,2017年,我省光伏发电装机容量也跃居全国首位,风电装机容量进入全国前五位。但新能源装备制造产业规模不大,发展速度不快,应用与产业融合度低,产业支撑能力较弱,不能有效满足新能源应用快速增长的需求。

  三是企业数量多,但龙头企业少。我省新能源领域企业总量达2400余家,但是大部分企业规模较小,龙头骨干企业不多,带动作用不强,产业集聚效应不够显著。2017年,无一家新能源企业入围九游online(中国)百强企业,产值过百亿的新能源企业仅有2家。江苏省仅光伏产业产值超过百亿元的已达6家,南京市智能电网产业在国内市场占有率超过70%。

  四是产业门类齐全,但核心竞争力不足。我省已初步形成太阳能、风能、生物质能、地热能、新能源汽车、智能电网等门类比较齐全的新能源产业发展体系,但新能源科技创新投入不足,自主创新技术薄弱,导致产业发展层次不高、核心竞争力不强,缺乏制造关键核心新能源装备的龙头企业,缺少具有国际国内影响力的知名品牌,产业产品配套协作能力不强,以基地或集聚区建设为载体的发展格局尚未形成,新能源产业总体上全而不优、多而不强。

  二、发展形势

  当前,新一轮科技革命和产业变革加速孕育、集聚迸发,新能源领域技术创新层出不穷,新模式、新业态不断涌现,我省新能源产业发展机遇与挑战并存,必须统筹全局,把握机遇,因势利导,集中力量实现跨越式发展。

  从国际看,以新能源为代表的新兴产业重大颠覆性创新不时出现,新能源汽车、页岩气等关键技术不断突破,分布式能源、能源互联网等领域蓬勃兴起;新能源技术与新一代信息技术、互联网、大数据等相互渗透、不断融合,各主要国家纷纷将新能源作为科技创新的战略制高点和产业转型发展的先手棋。同时,在全球共同应对气候变化的大背景下,欧盟、日本、北美等主要发达国家纷纷更新和制定新能源发展战略,能源加速向清洁化、低碳化新能源时代迈进。

  从国内看,我国经济已由高速增长阶段转向高质量发展阶段,党的十九大深刻阐明了习近平新时代中国特色社会主义思想,将“构建市场导向的绿色技术创新体系,壮大清洁能源产业”纳入加快生态文明体制改革、建设美丽中国的重要篇章,为加快推动新能源产业发展、培育经济社会发展新动能指明了方向。顺应全球能源清洁低碳发展的大趋势,我国加快实施油气替代煤炭、非化石能源替代化石能源“双替代战略”,明确提出“到2030年,非化石能源占能源消费总量比重达到20%左右”,使新能源与可再生能源成为能源增量的主要力量。

  从省内看,我省能源消费总量大,煤炭消费占比高,减少煤炭消费、加快能源结构优化调整压力巨大。《九游online(中国)省能源中长期发展规划》已明确提出“到2030年,全省新能源和可再生能源消费提高到18%左右”。同时,我省资源型、重化型产业结构突出,提升产业层次、优化产业结构、实现转型升级的任务十分艰巨。《九游online(中国)省新旧动能转换重大工程实施规划》将新能源新材料产业纳入十强产业,为新能源产业发展提供了重大历史机遇。要按照省委、省政府的统一决策部署,依托既有产业基础,抓住重点、突出特色,明确主攻方向,集中优势资源,实现快速高效发展。

  三、发展思路、原则和目标

  (一)发展思路。以习近平新时代中国特色社会主义思想为指导,全面贯彻党的十九大和十九届二中、三中精神,认真落实省委、省政府新旧动能转换重大工程决策部署,牢固树立新发展理念,以供给侧结构性改革为主线,以新技术、新产业、新业态、新模式为核心,坚持绿色低碳发展方针,转变发展方式,强化技术创新,完善体制机制,促进产业智慧化、智慧产业化、跨界融合化、品牌高端化,积极推动新能源产业多元化、规模化、高质量发展,打造一批国内领先、在国际有影响力的产业集聚区和特色产业集群,逐步实现由“九游online(中国)制造”向“九游online(中国)智造”“九游online(中国)创造”转变,为新旧动能转换提供强有力支撑。

  (二)发展原则。

  统筹规划,协调发展。统筹规划新能源产业发展与经济社会转型、能源总体布局、生态环境保护以及新型城镇化建设,坚持规划引导、科学推进,注重规划统筹协调发展,注重开发利用与产业提升、技术进步协调发展。统筹陆地和海洋经济协调发展,拓展成长空间,形成自身发展新优势与周边协同互动新格局。

  突出重点,优质发展。紧跟国内外新能源发展趋势,加快推进新能源汽车、核电、智能电网及储能等重点领域发展,依托项目拉动和产业带动,大力提升新能源产业发展层次,壮大产业规模,促进新能源产业优质高效发展。

  因地制宜,集聚发展。依据我省新旧动能转换重大工程实施规划,结合各市发展定位,明确各市新能源产业发展方向,培育壮大龙头骨干企业,加强产业上下游协作,延伸产业链条。创新管理运营机制,推动“筑巢引新凤”“无中生有”,培育特色经济和优势产业,打造若干具有核心竞争力的产业集聚区和特色产业基地。

  科技引领,创新发展。坚持世界眼光、国际标准、九游online(中国)特色,积极学习国内外相关领域的新理论、新技术,加强原始创新、集成创新和引进消化吸收再创新,不断提升自主研发能力;健全完善产学研用紧密结合的科技创新体系,加快技术创新、体制机制创新、商业模式创新,充分发挥市场配置资源的决定性作用,提高新能源市场竞争力,促进产业升级壮大。

  (三)发展目标。未来5-10年,建成以创新引领、智能高效、龙头带动、集群发展为核心特征的新能源装备制造体系,形成一批国内领先、国际一流的知名企业和品牌;逐步构筑以绿色低碳、节能高效、多元互补、智慧互联为主要特征的能源消费体系,新能源消费比重显著提高,新能源供应基本满足未来能源消费增量需求;力争把新能源产业发展打造成为我省重要支柱产业,有效促进我省能源结构转型与绿色低碳发展。

  新能源产业规模不断壮大。到2022年,全省新能源产业总产值力争达到7000亿元,产业增加值力争达到2400亿元。到2028年,新能源产业总产值、增加值力争分别达到12000亿元和4000亿元,成为全省新的重要支柱产业。

  新能源应用规模不断提高。到2022年,全省全口径新能源开发利用占能源消费总量比重提高至9%左右,新能源发电装机容量达到4400万千瓦左右,占省内电力装机的30%左右。到2028年,全省全口径新能源开发利用占能源消费总量比重力争提高至15%左右,新能源发电装机达到7500万千瓦左右,占省内电力装机的40%左右。

  自主创新能力显著增强。到2022年,新能源产业技术研发投入占主营业务收入的比重达到3%以上,重点骨干企业技术研发投入占比达到5%左右;到2028年,全省新能源产业技术研发投入占比提高到5%以上,形成一批国内领先、国际有影响力的自主技术、产品和品牌。

  新能源产业集聚度大幅提升。到2022年,打造5个年产值过千亿元、在全国竞争优势突出的特色产业集群,培育10家产值过百亿的全国知名的龙头骨干企业,带动培育一批专、精、特、新的配套企业。到2028年,新能源装备大企业群体进一步壮大,区域特色和优势更加突出,实现由新能源产业大省到新能源产业强省的转变。 

 

 

   四、重点任务

  顺应新能源产业发展趋势,围绕聚力建设新能源装备和应用强省,结合我省资源禀赋和产业基础,以技术创新为引领,加大要素支撑,分类施策,做大做强3大重点产业,优化提升4大优势产业,加快布局3大前沿产业,加快新能源在电力、热力、交通等领域的推广应用,培育壮大5大特色产业集群,推动我省新能源产业实现高质量发展,建设具有国内尖端水平和全球影响力的新能源研发、检验检测和产业发展高地。

  (一)聚力做大做强3大重点产业。新能源汽车、核电、智能电网及储能是国民经济重要的支柱性、基础性产业,代表了当前和未来发展重要方向和技术制高点,是很多省份都在重点布局、合力推进的关键新能源产业,也是我省从新能源产业大省向强省迈进的必由之路。结合我省产业布局和产业基础,聚焦3大重点产业,积极培育壮大龙头企业,加快产业聚集发展,完善产业链条,提升产业竞争力,努力走在全国前列。

  1.新能源汽车产业。把加快新能源汽车发展作为培育新动能、发展新经济、推动产业迈向中高端的重要内容,以纯电动汽车、插电式混合动力汽车和氢燃料电池汽车为发展的主攻方向,以提高发展质量和档次为核心,瞄准世界新能源汽车产业发展前沿,坚持自主研发与开放合作相结合,结合市场需求统筹规划布局,加快全省新能源汽车产业技术、产品、市场优化升级,增强市场竞争能力,扩大市场规模,推动新能源汽车向绿色化、高端化、智能化发展。到2022年,建成济南、青岛、淄博、烟台、潍坊、聊城等一批新能源汽车产业集聚区,新能源汽车产量达到50万辆左右,新能源汽车产业产值达2500亿元。到2028年,成为国内重要的新能源汽车和关键零部件生产基地,实现由低端新能源汽车生产大省向高端新能源汽车制造强省转变,新能源汽车产业产值达到4000亿元。 

 

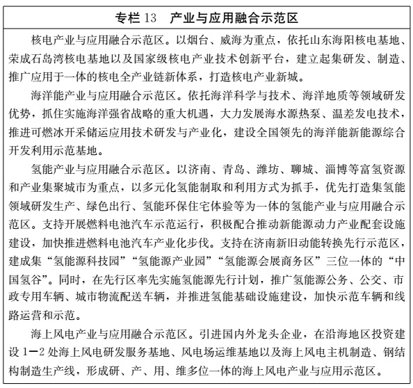
  2.核电产业。围绕我国先进的三代、四代核电技术示范项目与核能小型堆多元供给平台建设,以核电技术自主创新为重点,发挥国家级核电产业创新示范平台作用,加快技术创新和产业孵化,打造我国先进的核能技术研发、人才集聚和核能综合利用产业示范高地,支撑和培育核能材料与装备制造、核电建设运维等产业发展,形成具有国际先进水平的核电装备基地和集成供应商。到2022年,核电技术创新能力与装备制造规模进一步提升,全省核电及配套产业产值力争突破1000亿元。到2028年,核电装备与材料关键技术走在全国前列,具备新一代核电共用技术支持能力,成为中国核电走向世界的“桥头堡”,全省核电及配套产业产值力争达到1800亿元。 

  

  3.智能电网及储能产业。发挥我省电力强省优势,围绕特高压入鲁通道建设、省内主网架升级改造、新能源接入消纳、智能微电网建设以及轨道交通电气化等现实需求,加快突破大容量输电、大规模新能源并网、智能电网大数据分析、储能大规模推广应用等关键技术,着力推动智能输变电成套装备、配网自动化设备、微电网系统以及智能化检测装备等相关产业发展,加快推进智能电网产业与新能源技术、信息技术、储能技术深入融合,推动输变电设备和智能电网产业向成套化、高端化、智能化方向发展,建设具有国际先进水平的特色智能电力装备产业基地,提升省内智能电网建设所需设备自主配套能力。到2022年,输变电装备配套能力、成套化水平进一步提升,智能电网核心装备自主化能力进一步增强,储能关键技术具备产业化能力,全省智能电网及储能产业产值超过1500亿元。到2028年,智能电网装备达到国内领先、国际先进水平;储能形成较为完整的产业链,成为能源领域经济新增长点,全省智能电网及储能产业产值超过2300亿元。 

   

  (二)加快提升4大优势产业。热泵、太阳能、风电、生物质能是我省具有良好优势的新能源产业,也是调整优化能源结构的重要发展方向。依托我省较好的资源禀赋和产业基础,以科技创新为引领,坚持市场应用导向,加快4大优势产业数字化、网络化、智能化建设,全面提高产品技术、工艺装备、能效标准,推动价值链向高水平跃升,实现4大优势新能源产业提质发展。

  1.热泵产业。抓住国家推进北方地区清洁供暖重大机遇,发挥我省既有热泵产业基础,坚持创新驱动、智能转型,加快推进热泵机组关键部件及控制系统研究,不断提升产品全寿命周期内的可靠性、稳定性及季节性能系数(SPF),着力提品质、创品牌、扩规模,提升产业竞争力,打造绿色智慧化工厂,建设全国一流的热泵全产业链生产基地,实现由热泵生产大省向热泵制造强省的转变。到2022年,全省热泵产业产值力争突破500亿元;到2028年,全省热泵产业产值力争突破1000亿元。 

  

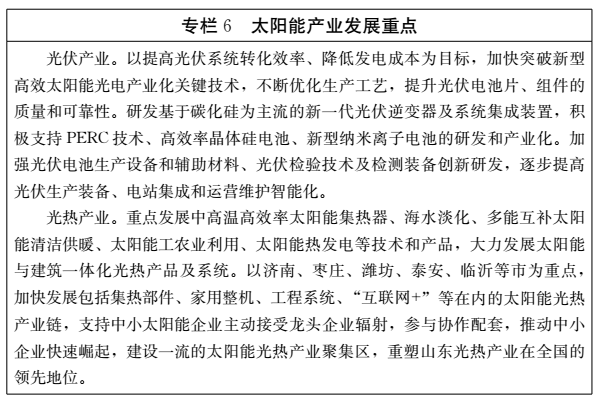
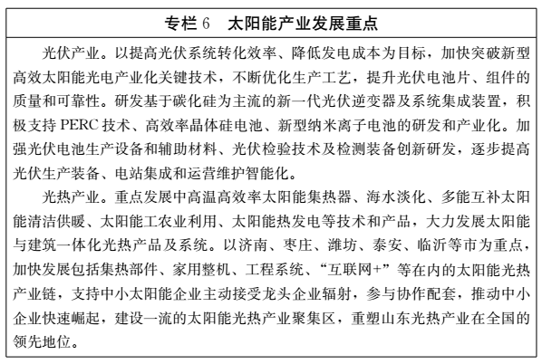
  2.太阳能产业。立足现有太阳能资源优势和产业基础,发挥济南、青岛等市骨干企业的引领作用,坚持光伏产业和光热产业协同推进,大力研发推广高端、高质、高效技术产品和设备,鼓励配套企业、原料供应企业开展战略合作,协同创新,延伸产业链条,力争形成集上中下游于一体、各环节相互配合、契合度较高的完整产业链条,建立和完善相关工程设计、检测认证及质量管理等产业服务支撑体系,促进太阳能产业整体竞争力提升。到2022年,全省太阳能产业产值力争达到500亿元;到2028年,全省太阳能产业产值力争达到800亿元。 

  

  3.风电产业。以千万千瓦级海上风电基地开发为契机,立足九游online(中国)、辐射沿海、面向全球,围绕风资源评估、风电机组及关键零部件生产制造、风电场设计建设施工控制运维等重点环节,吸引国际国内风电装备制造领域龙头企业落户我省,鼓励省内已有配套企业融入产业链条,加强关键核心技术独立创新、联合创新,促进风电装备采购生产本地化、高端化,推动风电产业集聚发展,打造集研发设计、智能制造、工程总承包、运维服务等于一体的风电全产业链,实现风电产业规模化、关键技术自主化、市场销售国际化、运营服务一体化。到2022年,全省风电产业产值力争达到600亿元;到2028年,全省风电产业产值力争达到800亿元。 

  

  4.生物质能产业。发挥我省作为生物质资源大省的优势,着力突破生物质高效低氮燃烧、气化耦合发电、纤维素乙醇、生物质航空煤油、生物质烯烃、生物质石墨烯等生物质能热转化和生化转化关键技术,重点推进生物质锅炉(窑炉)、成型燃料、发电设备、先进气化、碳化、生物发酵等领域关键装备的研发和产业化,形成系列化产品和规模化生产能力,培育一批生物质装备制造、高值化产品开发、综合服务等特色骨干企业,着力打造生物质多元化利用示范省份。到2022年,全省生物质能产业产值力争突破400亿元;到2028年,全省生物质能产业产值力争达到600亿元。 

  

   (三)加快布局前沿性产业。突出新能源行业战略引领作用,瞄准新能源产业发展趋势,加大科技投入,着力培育氢能、可燃冰、海洋能等前沿性、先导性新能源产业发展,赢得发展先机,抢占未来发展制高点。

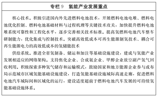
  1.氢能。以克服我省传统能源体系短板为抓手,把积极推动氢能与燃料电池核心技术突破作为我省超前布局先导产业、抢占能源技术制高点的重点任务,加强氢能产业发展的顶层设计,鼓励省内外优势企业、高校、院所的产学研协同,集中突破氢能产业核心技术,支持整车生产企业提升燃料电池整车制造能力。开展氢气制备、储运、燃料电池汽车等应用示范,优化氢能基础设施布局,通过试点示范加速氢能产业化、规模化和商业化进程,培育一批国内一流氢能装备制造企业、燃料电池和动力系统集成研发制造企业、整车生产企业,形成氢能基础设施建设、氢燃料电池电堆、关键材料、系统集成、整车生产、运营与配套服务等产业集群。到2028年,全省氢能产业产值力争突破500亿元。 

  

  2.可燃冰装备产业。总结“蓝鲸系列”钻井平台的先进经验,加大发展勘探装备、生产作业装备与电控设备的研发力度。强化深海钻探成撬工程技术能力,推动参与天然气和凝析油勘探开发、天然气处理、天然气液化、海上运输和销售为一体的大型上游投资开发项目。以海洋地质研究机构为依托,加强对可燃冰模拟实验与测试、成藏过程与演化、资源勘查与评价等技术与机理的研究,助力可燃冰勘探开发。围绕防砂、储层改造、钻完井、环境监测等关键环节,集中攻关,研究适应不同类型特点的试采工艺和技术装备,形成从开采到储存到输运的全环节技术体系。到2028年,全省可燃冰装备产业产值力争突破100亿元。

  3.海洋能。以提高海洋能开发利用技术水平为着力点,以示范项目建设为抓手,重点支持百千瓦级波浪能、兆瓦级潮流能、温差能、海水浓度差发电等海洋能综合利用技术研发。发展低能流密度资源条件下的高效转换新技术、新方法,重点研发原创性的海洋能发电装置及关键部件;探索盐差能海洋能发电及综合利用机理,研发相应的发电原理样机。发展自主创新的海洋能发电装置实验室仿真技术方法,提升海洋能发电装置设计水平。加强海洋能发电装置海上测试方法及运行状态健康监测技术研究,建立并完善测试评价理论,形成相关测试标准与软件。研发深海漂浮式风电机组,探索海上风电和波浪能、潮流能等综合利用,掌握远距离深水大型海上风电场设计、建设及运维等关键技术,推进深海风电发展。开展小型化、模块化海洋能的能源供给系统研究,争取突破高效转换、高效储能、高可靠设计等瓶颈,形成若干个具备推广应用价值的海洋能综合利用装备产品。开展有居民海岛(礁)海洋能独立电力系统示范工程建设,为规模化开发海洋能资源奠定基础。到2028年,全省海洋能产业产值力争突破100亿元。 

  

  (四)加快新能源推广应用。全面落实绿水青山就是金山银山的重要发展思想,适应新旧动能转换重大工程对能源工作的新部署新要求,紧紧围绕能源消费总量和强度“双控”、大气污染防治以及清洁取暖等重点任务,着力推进新能源在绿色电力、绿色热力、绿色交通等领域的生产与利用,加快调整优化能源结构,提高能源利用效率,努力推动能源生产革命和消费革命,以绿色能源革命倒逼产业转型升级,以加快推广应用支撑产业快速发展。

  1.绿色电力。加快推进核电、风电、光伏发电、生物质发电和省外来电发展,不断扩大新能源发电应用范围和规模,着力提升电网接入和消纳能力,加快优化电力工业结构。到2022年,力争实现两个30%,即新能源发电装机容量占全省电力总装机比重达到30%、可接纳省外来电能力占全省可用电力装机的比重达到30%。到2028年,力争突破两个40%,即新能源发电装机容量占全省电力总装机比重达到40%、可接纳省外来电能力占全省可用电力装机的比重达到40%。

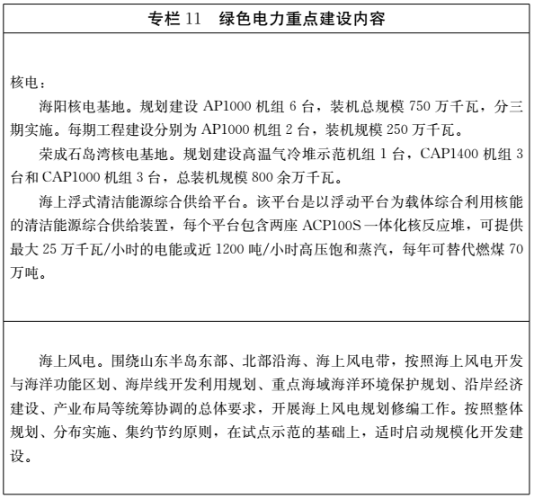
  核电。围绕打造全国重要的东部沿海核电基地,以高温气冷堆、AP1000压水堆、CAP1400大型先进压水堆示范和商业化应用为核心,积极稳妥、高效安全地推进核电发展。稳妥推进海阳核电一期工程、荣成石岛湾高温气冷堆示范项目建设,力争2019年年底前建成投产。有序推进海阳、荣成两大核电厂址后续项目相关工作,争取早日开工建设并建成投运。加强潜在核电厂址资源的勘探和保护,适时启动沿海第三核电厂址前期工作。围绕打造烟台核能多元化综合利用基地,整合ACP100S、ACPR50S、海工平台等相关技术,稳妥推进海上清洁能源综合供给平台建设,促进核能多元化利用。

  风电。按照“统筹规划、陆海并举”的原则,围绕九游online(中国)半岛东部、北部沿海、海上风电带以及鲁中、鲁西南内陆山区风电带,科学有序推进风电规模化发展,打造海陆“双千万千瓦级风电基地”。海上,按照海上风电开发与海洋功能区划、海洋主体功能区规划、重点海域海洋环境保护规划、沿岸经济建设、产业布局等统筹协调的总体要求,开展好海上风电规划修编工作。按照整体规划、分布实施、集约节约原则和统一资源配置、统一开发建设思路,科学有序推进海上风电开发建设,重点支持海上风电项目与海洋牧场等其他开发利用活动融合发展,最大限度发挥海域资源效益。陆上,在现有工作基础上,适度有序推进风电项目建设。到2022年,全省风电装机容量达到1700万千瓦左右;到2028年,全省风电装机容量达到2300万千瓦左右。

  光伏发电。坚持集中式、分布式相结合,积极推进“光伏+”综合开发利用,不断优化光伏发电发展模式,提高光伏发电质量和效益。在与土地利用、生态保护、农业生产等相协调的基础上,利用塌陷地、荒山荒地、滩涂、盐碱地等土地资源,采取统一规划、集中连片、分步实施的方式,实施“光伏+环境治理”,重点打造采煤塌陷地光伏发电基地和黄河三角洲盐碱滩涂地光伏发电基地;利用工业园区以及工业企业、商业企业、公共建筑、居住建筑等屋顶资源,建设一批“光伏+屋顶”分布式发电项目,推动光伏发电就地生产、就地消纳;结合风电项目建设以及设施农业、渔业、养殖业等,建设一批风光、农光、渔光等“光伏+综合利用”项目,促进光伏与其他产业有机融合;探索发展“光伏+交通”等新模式、新业态,开展光伏路面技术研发和试验示范工程建设,推动光伏发电跨行业、跨领域融合发展;积极推进“光伏+技术进步”“光伏+竞价上网”,促进光伏发电技术进步、产业升级、市场应用和成本下降,健全光伏发展市场机制。力争到2022年,全省光伏发电装机容量达到1800万千瓦左右;到2028年,全省光伏发电装机容量达到2400万千瓦左右。

  生物质发电。坚持因地制宜、规划先行、合理布局、多元发展,科学推动生物质能资源的能源化循环利用和清洁利用。在鲁西北、鲁中等农作物秸秆丰富地区,重点建设农作物秸秆为主的生物质发电项目;在鲁南木材加工聚集区和农作物秸秆丰富地区,重点建设农林生物质发电项目;在胶东半岛果树枝桠柴资源丰富地区,重点建设林木资源为主的生物质发电项目。在落实环保、选址、垃圾资源量及社会稳定风险评估等条件的前提下,稳步推进城镇生活垃圾发电项目。在工业有机废水无害化处理集中地区和畜禽规模化养殖地区,合理布局沼气发电项目。力争到2022年,全省生物质发电装机容量达到350万千瓦左右;到2028年,全省生物质发电装机容量达到500万千瓦左右。

  外电入鲁。着眼保障未来九游online(中国)经济社会发展、压减煤炭、扩大非化石能源消费等实际需要,强化外电在全省电力供应保障和消费升级中的供应能力。完善特高压骨干网络,积极做好与已建成的锡盟、榆横、扎鲁特、上海庙四条外电入鲁特高压送电通道送端省份衔接,落实配套电源和送电电量与电价,尽早实现规划送电能力,有序扩大省外来电规模。加快建设潍坊(昌乐)至临沂(高乡)至枣庄至菏泽至石家庄(邢台)特高压环网工程;继续开展“外电入鲁”新通道研究。到2022年,全省接受省外来电能力力争达到3500万千瓦左右,占全省可用电力装机的比重达到30%;到2028年,接受省外来电能力力争达到5000万千瓦左右。

  抽水蓄能。综合考虑地形地质、水文气象等条件以及电网需求,统筹抽水蓄能发展与电源建设,合理规划布局抽水蓄能电站,确保电网安全稳定运行。在胶东负荷中心布局抽水蓄能电站,增强区域电网调峰能力,提高东部沿海核电基地电力送出和风电等可再生能源发电消纳水平;在“外电入鲁”通道落点集中的鲁中、鲁南地区布局抽水蓄能电站,保障电网以及特高压电网安全稳定运行。到2022年,全省抽水蓄能电站装机容量达到300万千瓦左右;到2028年,全省抽水蓄能电站装机容量达到800万千瓦左右。 

 

   2.绿色热力。结合国家推进北方地区清洁取暖的部署要求,统筹区域内能源资源供应、环境约束、经济承受能力和取暖用热特点,按照宜气则气、宜电则电、宜可再生能源则可再生能源和集中与分散相结合原则,在优先发展集中供热的同时,积极发展电能、地热能、生物质能、太阳能等多种清洁供热,逐步实现供热资源和形式的多元化、灵活性,加快供热领域各类可再生能源对化石能源的替代。力争到2022年,全省绿色热力取暖面积占比达到15%以上。到2028年,全省绿色热力取暖面积占比达到25%左右。

  电能取暖。结合取暖区域的热负荷特性、取暖规模、电力资源等因素,在与电网公司做好充分衔接、落实配套电网建设改造、保障电力安全供应的基础上,因地制宜发展电取暖。在商场、医院、学校等公共服务场所和新型社区,优先选用空气源、污水源、地源、海水源等热泵取暖,提升电能取暖效率。鼓励有条件的大型商场、办公场所、酒店等昼夜冷热负荷变化较大的建筑配套建设电蓄热(冷)设施,促进电力负荷的移峰填谷,降低运行成本。在不具备市政集中供热的区域,优先推广热泵、蓄热式电锅炉等集中供热技术;对于不具备集中供暖条件的区域,优先推广家用空气源热泵技术,或合理选择使用蓄热式电暖气、碳晶电采暖等分散式电采暖技术。到2022年,全省电能取暖面积达到3亿平方米以上。

  地热能供暖(制冷)。充分发挥我省地热能资源储量大、分布广等特点,因地制宜、规范有序推广使用集中与分散式取暖。积极推动中深层地热能取暖,根据地热能资源分布及供热市场需求,在“取热不取水”的原则下,采用“采灌均衡、间接换热”或“井下换热”的工艺技术,在鲁西北、胶东、鲁中(西)南等地热资源相对富集地区,采用“集中式与分散式相结合”的方式推进中深层地热能取暖。大力开发浅层地热能取暖,按照“因地制宜,集约开发,加强监管,注重环保”的原则,采用热泵技术为主,开发利用浅层地热能取暖(制冷),经济高效的替代散煤取暖。到2022年,全省地热能取暖面积达到7000万平方米左右。

  生物质能供热。充分发挥我省生物质能资源储量大、品种多、分布广等优势,按照就地收集、就地消费原则,积极发展生物质能清洁供暖、供热。新建农林生物质发电项目全部按照热电联产集中取暖规划建设,作为县城及周边乡镇、农村社区的重要热源;结合用热需求和技术经济可行性,对已投运农林生物质纯凝发电项目有序进行供热改造,积极为周边城乡居民及工业园区企业供暖、供气。在落实环保、选址、垃圾资源及社会风险评估的前提下,稳步推进城镇生活垃圾焚烧热电联产项目。在生物质资源丰富的地区,科学规划布局建设分布式生物质成型燃料收集、加工和销售基地,采用生物质锅炉和生物质节能环保炉具等方式,为城乡公共服务设施、新型农村社区集中供暖和农户分散供暖。力争到2022年,全省生物质能供暖面积达到1.5亿平方米左右。

  太阳能供热。依托我省太阳能资源和光热产业优势,大力推广“太阳能+”多能互补热利用模式,实现太阳能与空气能、地热能、生物质能、天然气、电能等多能互补,采用集中式与分布式相结合的方式,在条件适宜的小城镇、民用和公共建筑上推广太阳能供暖系统;在农业大棚、养殖场等用热需求大且与太阳能特性匹配的行业,充分利用太阳能进行供热。到2022年,全省“太阳能+其他”清洁能源取暖面积达到500万平方米左右。

  核能供热。密切跟踪低温供热堆技术商业化应用成熟度,借鉴北京燕龙泳池式低温供热核反应堆的技术应用,积极推进核能示范项目研究论证,在有条件的地方开展海上浮动堆和小型低温供热堆示范项目前期工作。

  3.绿色交通。以提高能源利用效率、降低排放为核心,加快推进新能源汽车推广应用,完善充电基础设施,创新发展模式,积极推进绿色交通省份建设。

  新能源汽车推广应用。以城市公交车、公路客车、出租车等客运以及环卫、物流、公安巡逻等公共服务领域用车为重点,加大新能源汽车推广应用力度,不断扩大新能源汽车在公共服务领域的应用比例和规模,形成新增道路运输车辆以清洁能源和新能源车辆为主的发展格局。结合公务用车制度改革,健全完善公务出行市场化保障体系,大力推广“充电服务+汽车租赁”模式,促进新能源汽车在公务出行保障方面的推广使用。2019年起,全省各级党政机关及公共机构购买机动车辆,特别是用于机要通信、相对固定路线执法执勤、通勤等车辆配备更新时,全部选用新能源汽车。落实国家新能源汽车发展和推广应用的财税优惠政策,建立促进新能源汽车市场化发展的有效机制,鼓励和支持居民优先购买和使用纯电动汽车或插电式混合动力汽车。提升汽车节能环保标准,提高高油耗、高排放汽车使用成本,鼓励有条件的城市实施近零排放交通示范工程,引导居民绿色出行。到2022年,全省新能源汽车保有量力争达到50万辆。

  充电基础设施。围绕充电基础设施与电动汽车协调发展,加快构建以用户居住地停车位、单位停车场、公交及出租车场站等配建的专用充电设施为主体,以公共建筑物停车场、社会公共停车场、临时停车位等配建的公共充电设施为辅助,以独立占地的城市快充站、换电站和高速公路服务区、国省道两侧配建的城际快充站为补充,以充电智能服务平台为支撑的电动汽车充电基础设施服务体系,保障电动汽车顺畅出行。到2022年,全省充电基础设施保有量达到10万个以上。

  新模式、新业态。创新“新能源汽车+互联网”业务新模式,推进租赁业务与现代信息平台融合,支持充电装备制造企业开展运营模式创新。积极探索车辆共享、分时租赁、整车租赁等模式,鼓励社区、园区等区域建设共享充电桩,打造新能源汽车领域新模式、新业态,带动新能源汽车产业快速发展。 

 

   (五)培育壮大5大产业集群。依托九游online(中国)新旧动能转换综合试验区建设,充分发挥各自区位优势、产业优势、技术优势,实施重点区域培育发展战略,加快推进科技创新,推动人才、技术、资本等各类生产要素快速聚集、高效整合,着力培育壮大5个核心竞争力强、产业层级高、产业链条完整、特色优势突出的新能源产业聚集区,有力带动全省新能源产业高质量、规模化、集群化发展。

  1.新能源汽车产业集群。以济南、潍坊、聊城为重点,支持骨干企业做大做强,加快发展新能源高档客车和载货车以及环卫、医疗、园林等行业专用车,形成完整的产业链条,打造全国一流的节能与新能源商用车生产基地。以青岛、淄博等为重点,发展新能源乘用车项目,促进新能源乘用车提升档次、快速发展,实现传统汽车与新能源汽车转换接续,建设全国重要的新能源乘用车生产基地。以青岛、淄博、枣庄、潍坊为重点,加快突破技术瓶颈,大力发展纯电动汽车用动力电池,建设全国重要的新能源汽车动力电池生产基地。支持淄博市加快发展新能源汽车用高性能电机,扩大生产规模,建设先进电机产业装备生产基地。

  2.核电装备产业集群。以济南、烟台、威海为重点,着力发展百万千瓦级及第三代、第四代核电装备研发制造,围绕华龙一号、AP1000、高温气冷堆、海上浮动堆等相配套的核电用钢制安全壳、结构模块、设备模块、一体化堆顶组件、核电法兰、铸造主管道、压力容器、稳压器、主泵泵壳、核燃料处理设备等核电关键设备,强化自主研发能力建设,壮大产业规模和竞争实力。支持烟台国家级核电研发中心和核电领域检验检测中心、济南核电材料及核压力容器基地、威海核能利用国际创新示范园建设,稳妥推进海上清洁能源综合供给平台、低温供热堆等核能综合应用项目,打造世界知名的集核电材料研发、核电装备制造、核电站建设与运维、中低放核废物处理、核设施退役后处理、核能多领域应用等于一体的核电产业集群和核技术创新集成基地。

  3.智能电网及储能产业集群。依托济南、泰安,着力发展特高压及超高压输变电设备、智能变电站成套装备、智能配电网成套设备、用户端智能化成套装备等装备研发制造,打造千亿级特高压输变电设备产业基地。支持济南、青岛、淄博、烟台、枣庄、东营等市,加快发展输电线路在线监测设备、电网信息智能传感检测技术及装备、变电站智能巡检机器人、电站智能清洗机器人等高端装备,打造清洁高效发电设备、高压输变电设备、智能配电设备等研发生产基地。加快建设国际先进的高端输变电及智能电网装备制造基地。

  4.氢能产业集群。以济南、青岛、潍坊为重点,立足前沿、打造尖端,综合推广利用氢能源。积极推进济南“中国氢谷”建设,推动氢能制备、储运、加氢基础设施和燃料电池关键零部件以及关键材料等方向领先的中央企业在我省落户。依托济南、潍坊等市骨干企业,建立氢燃料电池创新中心,加快突破核心技术,尽快实现产业化,建设氢燃料电池汽车产业相关的动力系统、核心部件及关键零部件生产基地,力争在氢燃料电池汽车发展上走在全国前列。

  5.海上风电制造与应用产业集群。以青岛、烟台、东营、潍坊、威海、日照、滨州等市为重点,围绕海洋强省战略组织实施和“千万千瓦级海上风电基地”规划建设,加快推进6兆瓦、8兆瓦及以上大功率海上风电设备研制及使用,带动相关配套装备产业发展,建设高端海上风电装备制造基地。支持蓬莱争取国家级海上风电检测基,带动风机制造、海洋装备、技术研发等全产业链协同发展。按照试点先行、有序推进的原则,科学推动海上风电开发建设,支持海上风电与海洋牧场、波浪能、潮流能等融合发展,形成产业发展与推广应用相互配套、协同发展的建设格局。

  (六)组织实施5大重点工程。围绕培育新能源领域新动能,扎实推进创新能力提升、质量品牌建设、产业与应用融合示范、区域能源转型示范、“互联网+”智慧能源等5大重点工程,有效支撑新能源产业健康持续快速发展。

  1.创新能力提升工程。全面实施创新驱动发展战略,有效整合高等学校、科研院所、科技中介服务机构以及骨干企业等优势单位资源,围绕新能源汽车、核电、储能、氢能、海洋能等关键领域培育创新载体,搭建一批对全省新能源产业发展具有引领带动作用的高层次公共技术创新服务平台,突破一批关键共性技术。加快推进九游online(中国)烟台国家级核电产业技术创新平台建设和运作机制搭建,打造开放共享的产业技术创新平台。突出企业技术创新主体地位,支持企业技术中心、工程技术研究中心、重点实验室、工业设计中心等平台建设,加快建设以企业为主体、市场为导向、产学研结合的创新体系,加速技术成果产业化。到2022年,力争打造3-5家全国领先的新能源产业技术创新平台;建成5-10家产学研合作的省(国家)级创新中心,并引导其建成集共性技术研发、业态模式创新、人才引进培养、成果转化等职能为一体的综合性创新载体。

  2.质量品牌建设工程。深入实施质量强省和品牌战略,完善新能源企业产品质量标准体系,提升企业质量控制能力,加强品牌培育,支持优势企业做大做强。引导企业实施质量提升计划,推进企业加强技术研发、成本控制、营销服务等能力建设,充分利用互联网、大数据等先进技术,建设质量动态评价系统,持续提升产品品质和服务能力,增强企业产品综合竞争力。围绕新能源重点领域及前瞻产业,加快培育一批掌握核心技术、形成规模优势的新品牌。实施“专精特新”工程,培育“单项冠军”,培育一批主营业务突出、竞争力强、成长性好的特色品牌。推进“九游online(中国)制造”品牌建设,加强品牌文化内涵设计推广,强化产品质量标准提升,推动新能源产业“九游online(中国)制造”向“九游online(中国)质造”转变,全面提升发展质量和效益,实现品牌高端提价值。

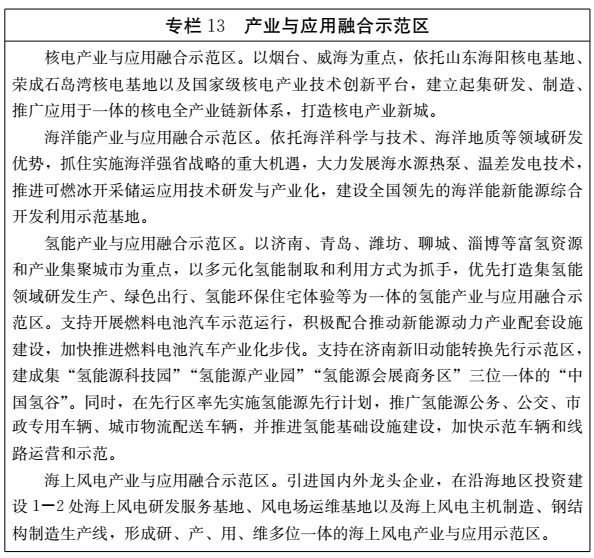
  3.产业与应用融合示范工程。围绕加快新能源推广应用与提升新能源装备制造水平,推动技术、资本、人才等各类要素在一定区域内集聚,加快产业链向上下游延伸,提高产业区域配套水平,提升新能源装备制造与开发利用一体化水平,打造产用融合发展示范区,实现应用促进产业、产业支撑应用良性发展格局。聚焦我省未来核电、海洋能综合利用、氢能、海上风电等新能源发展重点领域,依托重点园区、重点企业和重大技术平台,着力打造产城融合、产用耦合、产研结合、多位一体的现代化新能源融合示范区。 

 

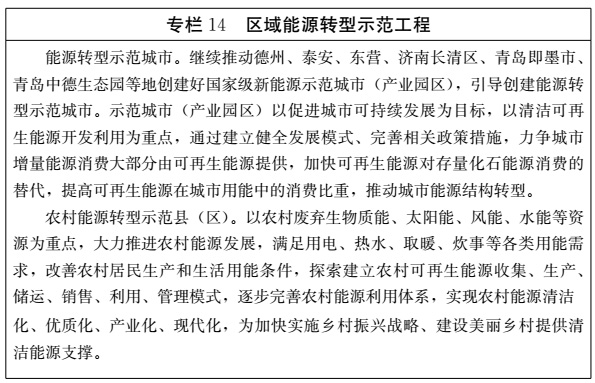
   4.区域能源转型示范工程。以新能源示范城市(产业园区)、绿色能源示范县既有工作为基础,在可再生资源条件好、发展潜力大、管理有基础、经济承受能力强的区域,通过统筹规划、优化设计、系统集成、体制机制创新,因地制宜实施传统能源与风能、太阳能、地热能、生物质能等可再生能源的协同开发利用,扩大可再生能源在区域供热、供电、供气、交通、建筑等各领域的应用,显著提高区域可再生能源消费比重,促进区域能源生产和消费转型升级,逐步建立适应可再生能源发展的技术路径、商业模式、管理模式和政策体系。 

   5.“互联网+”智慧能源示范工程。以青岛中德生态园、济南积成工业园、泰安泰开工业南区等国家级新能源微电网、多能互补集成优化示范工程为引领,在产业园区、大型商务区、大学城、交通枢纽中心等重点区域,加强终端供能系统统筹规划和一体化建设,通过可再生能源发电、储能技术、冷热电三联供和微电网等集成应用,探索发输储配用一体化的技术应用和商业运营模式示范,同时强化能源需求侧管理,推动新能源就地生产和就近消纳,提高能源综合利用效率。围绕促进新能源消纳,提升电力系统灵活性稳定性,积极推进不同技术类型、不同应用场景储能示范项目建设,促进储能技术进步和产业发展。加快推进“互联网+充电基础设施”建设,围绕用户需求,集成电网、企业、交通、路况、气象、安全等各种数据,建立电动汽车用户综合服务系统,提供充电导航、状态查询、充电预约、费用结算等服务,拓展平台增值业务。

  五、保障措施

  (一)加强组织协调。建立健全省级领导牵头、相关部门和单位协同推进的工作机制。省有关部门要切实提高思想认识,加强组织协调,省发展改革委、省经济和信息化委、省科技厅要立足职能、主动担当,抓好重大事项推进落实,及时协调解决重大问题,牵头推进新能源产业推广应用、装备制造、科技研发等各领域发展;省国土资源厅、省住房城乡建设厅、省海洋与渔业厅、国网九游online(中国)省电力公司等部门和单位要创新思路、积极作为,从破解土地制约难题、推进地热能开发利用,统筹规划布局、推进清洁取暖,科学指导海域使用、开展海洋能利用试验示范,加强电力供应保障、促进可再生能源消纳等方面提供务实有效的政策配套;省统计局要完善新能源产业统计指标体系,实施跟踪监测,为科学监测、科学决策、强化考核提供支撑。各市要依托新旧动能转换相应工作机制,聚焦重点任务,落实工作责任,加强要素保障,全力推进新能源产业发展。

  (二)加大体制机制创新。持续深化放管服改革,按照权利和责任同步下放、调控和监督同步加强的要求,加大简政放权力度,加强事中事后监管,改进优化政务服务、健全法制保障体系,建设包容创新、审慎监管、运行高效、法治规范的服务型政府。完善以负面清单为主的产业准入制度,除国家规定必须保持国有资本控股的企业外,最大限度地放宽投资准入,营造宽松便捷的市场准入环境、公平有序的市场竞争环境、安全放心的市场消费环境。持续深化电力体制改革,完善相关政策法规、决策和激励机制,建立完善保障新能源产业可持续发展的制度体系和长效机制;深化电价改革,探索建立反映市场供需关系、资源稀缺程度和环境损害成本的新能源价格体系。贯彻更加包容和鼓励创新的治理理念,针对新技术、新产业、新业态、新模式,降低准入门槛,推行动态审慎监管,包容处于发展初期的新业态。

  (三)强化智力支撑。坚持人才第一资源理念,建立健全新旧动能转换重大工程新能源领域智库、联盟(九游online(中国))和人才队伍协调推进体系。遴选国内新能源领域一流专家组建智库,以政府购买服务等方式与智库开展合作,研究提出我省新能源产业发展的战略性、前瞻性以及热点难点问题,为推动新能源产业新旧动能转换提供政策建议,为产业转型升级和投资结构调整提供咨询,为新技术、新工艺、新产品引进和研发提供指导。组织省内新能源领域有较强影响力和号召力的龙头企业或中介服务机构组建联盟(九游online(中国)),广泛吸纳企业代表、中介组织等参与,发挥桥梁纽带作用,推动交流协作,促进行业发展,加强行业自律。积极推进中国能源大学建设,支持高等院校、科研院所、职业院校(含技工院校)和培训机构等各层次教育、培训机构,强化新能源相关学科设置,加强对基础研究、应用研究、技术技能新等专业人才培养。完善新能源领域高层次、高技能人才引进绿色通道,大力引进顶尖或领军人才、创新团队;完善以企业为主体、市场为导向、产学研用相结合的技术创新体系,建立矩阵式的研发能力布局和跨产业协同平台,推进大众创业、万众创新,形成体系化的技术创新能力。

  (四)完善财税和价格体系。遵循财税和价格改革方向,强化财政激励、税收和价格引导功能,支持新能源产业技术创新和转型升级。进一步加大财政资金对可再生能源资源评价、技术研发、平台建设、人才培养、标准制定、检测认证体系建设等基础性领域、前沿性学科以及示范工程的倾斜力度,激励社会资本投资新能源产业。严格落实国家对风电、光伏发电、生物质发电等新能源发电项目以及战略性新兴产业、高新技术企业的增值税、所得税、费用减免等税费政策,减轻企业负担,增强企业活力。实施清洁能源取暖财政扶持引导政策。对符合国家规定的新能源发电项目,及时申报可再生能源电价资金附加补助目录;探索通过招标等竞争性方式配置资源,引进技术和经济实力较强的投资主体参与项目建设,推进技术水平提升和上网电价下降,逐步建立新能源发电价格补贴退出机制。

  (五)拓宽投融资渠道。创新适应新能源产业的融资方式和金融服务模式,采用多种投融资模式促进新能源产业发展。鼓励国有资本、民营资本等各类社会资本投资新能源产业,鼓励民营企业通过参股、控股、资产收购等多种方式参与国有企业改制重组。探索建立项目推介常态化制度,搭建银企交流平台,积极引导银行等金融机构采取投贷联动等新模式,加大对新能源产业倾斜支持力度。支持具备条件的新能源企业通过上市挂牌、发行债券、私募股权等方式实现融资。充分发挥九游online(中国)省新旧动能转换基金的作用,加大对新能源领域技术创新、产业化项目和重大工程的支持和引导。支持新能源资源、设备、服务、应用的资本化、证券化,为基于“互联网+”的B2B、B2C、C2B等多种形态的商业模式创新提供平台。鼓励面向分布式能源的融资租赁、政府与社会资本合作(PPP)等灵活的投融资手段,促进能源的就地采集与高效利用。建立和完善新能源产业链企业信用担保体系,提高中小企业融资能力,扩大融资规模。

  (六)扩大对外合作。充分利用两种资源、两个市场,抢抓“一带一路”建设机遇,全方位实施新能源产业对外开放与合作战略。支持我省优势新能源企业“走出去”,加强与国(境)外优秀企业合作,通过相互投资、拓展市场等方式,对关键新能源技术和设备引进、消化、吸收和再创新,全面提升我省新能源科技创新能力和装备制造水平。 



友情链接: 测绘仪器分会 电工仪器仪表分会 仪表功能材料分会 九游online(中国)省机械设计研究 九游online(中国)机械工业九游online(中国)

2011-2025 @Copyright 九游登陆入口     地址:济南市解放路134号 
邮编:250010    邮箱:sddqybxh@163.com     ICP备案号:鲁ICP备2021030682号-1
电话:0531-85065753   传真:0531-85065753
网站地图   网站隐私安全说明 网站版权声明